Midland 13-700 e 13-795

Aperto da cippalippa66, 13 Ottobre 2024, 18:24:50

Discussione precedente - Discussione successiva

0 Utenti e 1 Visitatore stanno visualizzando questa discussione.

cippalippa66

Buongiorno, avrei bisogno di una mano sono alla ricerca del pinout del connettore di alimentazione esterna di due apparati della Midland:
13-700
13-795

Partendo dal fatto che si possono alimentare a 12V quello che mi servirebbe capire se il pin centrale è il positivo o negativo.

Grazie in anticipo per l'aiuto
Fabrizio


spippolone

#1
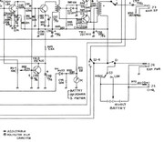
A vederlo così.. mi viene da dire 12V positivo al centro.. la linea di MASSA è positiva.. quindi codesto RTX ha il positivo a massa.. questo è il 13-700
il 13-795 va a 15 Volt e ha sempre il positivo al centro .. ma stavolta la massa è negativa... 

13-700



13-795

acquario58