SOSTITUZIONE VALVOLE AMPLIFICATORE ZETAGI

Aperto da fabio_bz - IN3FOB, 19 Ottobre 2023, 12:54:37

Discussione precedente - Discussione successiva

0 Utenti e 1 Visitatore stanno visualizzando questa discussione.

fabio_bz - IN3FOB

Buongiorno,
Allego il link che porta a una mia breve video guida che illustra come poter cambiare le valvole ad un amplificatore.
Spero possa essere utile a molti!

LINK:


Un cordiale saluto,
Fabio


Inviato dal mio iPhone utilizzando RogerKApp
IN3FOB - FABIO - BOLZANO
YOUTUBE CHANNEL:  https://www.youtube.com/@IN3FOB
QRZ.COMwww.qrz.com/db/IN3FOB


r5000

73 a tutti, ho visto il video, ok ma non si scaricano  le valvole ma i condensatori che restano carichi anche dopo aver spento il lineare,  usare il cacciavite tra massa e l'anodo delle valvole è comodo ma non hai la certezza di aver scaricato i condensatori se ad esempio è guasta l'impedenza di blocco tra l'anodo e i condensatori di filtro, la procedura corretta è di scaricare direttamente i condensatori con delle resistenze  e poi misurare con il voltmetro se sono veramente scarichi, con il cacciavite fai un brutale corto ma se sfiamma non hai la sicurezza di averlo scarico completamente, meglio un puntale per alta tensione con la resistenza collegata a massa , si evitano sfiammate che sporcano e rendono il contatto elettrico precario ,  sul tipo di resistenza da usare si potrebbe scrivere un libro ma visto la potenza in gioco direi che qualsiasi resistenza da  qualche watt da 10-100 kohm và bene , se vogliamo fare le cose per bene mettiamo più resistenze da 1 watt  in serie per aumentare la distanza tra i piedini in modo che l'alta tensione non "scavalca" la singola resistenza, scendere sotto 1 kohm vuol dire scaricare i condensatori con una forte corrente che probabilmente può danneggiare i condensatori ad alta tensione non progettati per forti correnti, meglio 10 kohm per fare prima senza stressare i componenti,  100 kohm sono da usare quando c'è un circuito duplicatore con diodi che difficilmente sopportano forti correnti e fare un corto con il cacciavite non è proprio da fare anche se capita spesso di vederlo nei video, ovviamente dipende dal circuito, se c'è un condensatore piccolo come in questo lineare forse non si rompe ma se abbiamo duplicatori di tensione  con condensatori grossi il rischio di guasto da cc è molto probabile...
Ps:bene per il panno quando togli le valvole,  se si rompono non ti tagli e comunque non restano le impronte che macchiano il vetro...
non dare da mangiare al troll    https://www.rogerk.net/forum/index.php?msg=858599

plotino

aggiungo che la seconda valvola risulta "scarica" poichè hai già "scaricato" la prima, con cui condivide l'alimentazione degli anodi, come risulta evidente dalla pista di quella piastra  [emoji6]
HF addicted - Luca --- 1rgk380 >> 1rgk380@gmail.com


AZ6108

#3
Citazione di: plotino il 19 Ottobre 2023, 16:44:05aggiungo che la seconda valvola risulta "scarica" poichè hai già "scaricato" la prima, con cui condivide l'alimentazione degli anodi, come risulta evidente dalla pista di quella piastra  [emoji6]

in effetti non sono le valvole ad essere "cariche" ma i condensatori [emoji1]

... e come giustamente scrive @r5000 scaricare i condensatori in quel modo "brutale", specie nel caso di condensatori che abbiano "una certa età" potrebbe danneggiarli, meglio usare un resistore
.Never argue with idiots. They will drag you down to their level and beat you with experience.


trodaf_4912

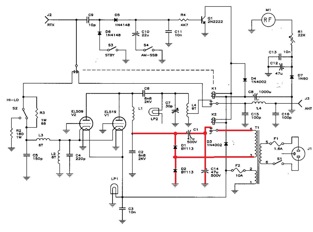
In un certo senso ha ragione a scaricare la placca. Non che sia la placca a rimanere caricata, ma i condensatori. Se leggiamo lo schema del BV135 vediamo che il circuito di alimentazione HT di placca e' fatto cosi' :



Normalmente vediamo che la HT viene interrotta dal rele' dopo che e' stata raddrizzata e filtrata. In questo caso no. La HT rimane presente sulle placche, a causa dei condensatori che rimangono carichi, anche quando il rele' e' aperto.
Ecco perche' chi ha aperto il 3D ha preferito scaricare i condensatori attraverso la placca a massa, anche perche' i condensatori sono nascosti e difficili da raggiungere.
Rimane comunque strano, per me, la circuitazione che genera l'HT su tale amplificatore.
La saggezza arriva quando non senti più il bisogno di contraddire chiunque, anche se hai ragione. A volte e' piu' prezioso il silenzio che la vittoria in una discussione ed e' li che nasce la pace interiore.


AZ6108

Citazione di: trodaf_4912 il 20 Ottobre 2023, 11:18:22Rimane comunque strano, per me, la circuitazione che genera l'HT su tale amplificatore.

In effetti... i condensatori non dovrebbero essere dopo i diodi ?!?
.Never argue with idiots. They will drag you down to their level and beat you with experience.


fabio_bz - IN3FOB

Buongiorno, e grazie per avermi corretto la mia formazione teorica non é così ampia. Ho eseguito questo video per chi volesse cimentarsi nella sostituzione della valvola in maniera pratica come ho fatto io, e non per spiegarne la parte tecnica. Giustamente sono i condensatori ad essere carichi, per i quali comunque ho raccomandato di lasciarli fuori servizio almeno 24 ore prima di cimentarsi, poi a lato pratico come hanno raccomandato a me di mettere a massa il puntale della valvola per scaricare un ulteriore residuo di corrente.
Questo video ha lo scopo di aiutare qualcuno poco esperto come me a cambiarsi una valvola da solo e facendolo senza correre dei rischi per la salute. La parte estremamente tecnica non la conosco con precisione quindi sono contento che chi piu afferrato abbia corretto certe mie imprecisioni, così ci é stata spiegata anche la parte teorica.
Un saluto
Fabio


Inviato dal mio iPhone utilizzando RogerKApp
IN3FOB - FABIO - BOLZANO
YOUTUBE CHANNEL:  https://www.youtube.com/@IN3FOB
QRZ.COMwww.qrz.com/db/IN3FOB


trodaf_4912

#7
Sembrerebbe un duplicatore di tensione. D'altra parte la tensione alternata in uscita dal trasformatore e' solo 300Vac. Il dubbio pero' e' che lo schema di un duplicatore di tensione e' leggermente diverso.




Questo invece e' tratto dall'Handbook di Nuova Elettronica



La saggezza arriva quando non senti più il bisogno di contraddire chiunque, anche se hai ragione. A volte e' piu' prezioso il silenzio che la vittoria in una discussione ed e' li che nasce la pace interiore.

r5000

Citazione di: trodaf_4912 il 20 Ottobre 2023, 11:18:22In un certo senso ha ragione a scaricare la placca. Non che sia la placca a rimanere caricata, ma i condensatori. Se leggiamo lo schema del BV135 vediamo che il circuito di alimentazione HT di placca e' fatto cosi' :



Normalmente vediamo che la HT viene interrotta dal rele' dopo che e' stata raddrizzata e filtrata. In questo caso no. La HT rimane presente sulle placche, a causa dei condensatori che rimangono carichi, anche quando il rele' e' aperto.
Ecco perche' chi ha aperto il 3D ha preferito scaricare i condensatori attraverso la placca a massa, anche perche' i condensatori sono nascosti e difficili da raggiungere.
Rimane comunque strano, per me, la circuitazione che genera l'HT su tale amplificatore.

73 a tutti, non mi torna il circuito così disegnato, non può funzionare con il condensatore in alternata (in parallelo al secondario del trasformatore)  mentre gli altri schemi sono corretti, il duplicatore di tensione si usa quando serve alta tensione e bassa ( relativamente bassa...) corrente, caso tipico con le valvole dove  anche quando hai 2kv o più la corrente non supera mai 1 A e negli amplificatori più grossi si arriva a diversi kv ma sempre con correnti modeste e quindi l'uso dei duplicatori o triplicatori di tensione ha senso, solo dove serve anche correnti elevate si usano i trasformatori diretti, è il caso delle cabine di trasformazione o dei trasformatori  sui pali dove il 380 volt è ricavato da 15 kv ecc...   costruire un trasformatore con secondari da 600 volt o più è molto più costoso di un trasformatore con secondari da 300 volt  e anche con Il duplicatore  costa meno rispetto al trasformatore diretto, aggiungiamo anche la necessità di usare condensatori con isolamento maggiore i costi lievitano  mentre con il duplicatore ogni condensatore ha una tensione di lavoro più bassa,  fare un cortocircuito tra l'anodo delle valvole e massa scarica i condensatori ( in serie tra loro con i diodi che potrebbero saltare per l'impulso di corrente elevato) con correnti elevate rispetto al scaricare ogni condensatore direttamente  tramite resistenza,  lo scopo è sempre mettere in sicurezza il circuito e và bene anche il cacciavite se non hai il puntale apposito ma  mai  fidarsi  della scintilla del cacciavite , magari non tocchi bene o c'è la luce sul banco e non vedi la scintilla e pensi che è scarico perché è spento da giorni e invece è comunque carico e può essere pericoloso quando ci metti le mani, con un lineare piccolo come questo i condensatori sono piccoli  e se mezzi scarichi hanno poca energia e non si muore ma se ben carichi o con valori maggiori  tipo 100 microFarad a 600 volt  fanno un bel botto e come minimo saldi il cacciavite, meglio essere sicuri e l'unico modo è scaricarli in modo sicuro e poi misurare se la tensione risale,  se non si tocca propio nulla del circuito scaricare con il cacciavite dal cappuccio delle valvole può bastare ma non ne hai la certezza,  può essere pericoloso se poi metti le mani sul circuito...
non dare da mangiare al troll    https://www.rogerk.net/forum/index.php?msg=858599


trodaf_4912

Di sicuro e' un duplicatore poiche' la tensione di uscita del trasformatore e' 300Vac. Poi, se c'e' un errore o no questo non lo capisco perche' dei duplicatori fatti cosi' non ne ho mai visti.

La saggezza arriva quando non senti più il bisogno di contraddire chiunque, anche se hai ragione. A volte e' piu' prezioso il silenzio che la vittoria in una discussione ed e' li che nasce la pace interiore.

r5000

73 a tutti, lo schema a matita ha un'errore, lo schema dell'amplificatore è corretto, il trasformatore è collegato al nodo d1-d2 c1-c2, non direttamente a un condensatore, diciamo che siamo abituati ai ponti di diodi o singolo diodo e condensatore di filtro e di fatto se scomponi un moltiplicatore di tensione hai sempre diodo e condensatore ma collegati in modo tale da sommare la tensione e se ne possono mettere tanti per raggiungere tensioni molto elevate, di contro la corrente prelevabile diventa sempre minore tanto da raggiungere molti kv con correnti innoque per far felici gli sperimentatori con l'alta tensione, con questo metodo ho superato i 50 kv e non sono andato oltre solo perchè non avevo più componenti ma c'è chi ha superato i 100 kv...
non dare da mangiare al troll    https://www.rogerk.net/forum/index.php?msg=858599


trodaf_4912

#11
Correzione rispetto al post che avevo scritto questa notte (ero imbambolato)
Un duplicatore con riferimento a massa e' il seguente
Il pin 3 e' l'uscita della tensione anodica. La tensione in uscita dal trasformatore e' 300Vac che e' il valore efficace letto da un multimetro standard. La tensione di picco Vp corrispondente e' 420Vac.
La simulazione e' la seguente :


La traccia rossa e' la tensione anodica prodotta dalla duplicazione che e' circa 800Vdc, mentre la traccia blu e' l'uscita del trasformatore.
Quindi tutto e' corretto.

Adesso vediamo cosa succede con lo schema del BV135 :

Lo schema e' il seguente :



Anche qui il pin 3 e' l'uscita della tensione anodica. Il valore di tensione in uscita dal trasformatore e' lo stesso di prima.
Vediamo la simulazione

Come si vede c'e' qualcosa che non va'. Dal pin3 esce una tensione di picco Vp di circa 800V ma non in continua.
Pertanto che' qualcosa che non va' nello schema utilizzato nello schema della Zetagi.

Chiedo scusa per il precedente post che ho cancellato e sostituito con la nuova simulazione.









La saggezza arriva quando non senti più il bisogno di contraddire chiunque, anche se hai ragione. A volte e' piu' prezioso il silenzio che la vittoria in una discussione ed e' li che nasce la pace interiore.

trodaf_4912

Vedere il post precedente che contiene la correzione dei risultati della simulazione del duplicatore.
La saggezza arriva quando non senti più il bisogno di contraddire chiunque, anche se hai ragione. A volte e' piu' prezioso il silenzio che la vittoria in una discussione ed e' li che nasce la pace interiore.


r5000

73 a tutti, anch'io ho sbagliato e ho scritto c2 ma nello schema è c14, se lo disegnamo in altro modo si capisce meglio ma comunque non c'è un condensatore in parallelo all'avvolgimento del trasformatore, poi non sarebbe la prima volta che si vedono errori o differenze negli schemi quindi può essere che lo schema disegnato è stato stampato così dal produttore ma nel lineare il circuito funziona quindi è diverso...
non dare da mangiare al troll    https://www.rogerk.net/forum/index.php?msg=858599