A proposito di accordare lineari...

Aperto da AZ6108, 07 Giugno 2023, 16:26:48

Discussione precedente - Discussione successiva

0 Utenti e 1 Visitatore stanno visualizzando questa discussione.

AZ6108

invece di fischiare o fare "versi" basta usare la scheda audio del computer ed un software che funga da generatore, il come è spiegato qui

https://vk6ysf.com/ssb_2tone_test.htm

mentre il software per generare l'audio è reperibile qui

http://www.satsignal.eu/software/audio.html#SweepGen

basta un cavetto che porti l'audio dall'uscita del computer all'ingresso mic dell'apparato, si regola opportunamente il livello di uscita ed a quel punto si può procedere con la taratura (o anche l'allineamento di un tx)

.Never argue with idiots. They will drag you down to their level and beat you with experience.


AZ6108

.Never argue with idiots. They will drag you down to their level and beat you with experience.

Geremia

La modulazione doppio tono non serve per tarare l'amplificatore senza danneggiare i tubi, ma per tarare il BIAS in modo che non ci siano scalini (non linearita') nel passaggio per lo zero. Infatti con la modulazione a doppio tono si ha in uscita una potenza media di 50W che non corrisponde al singolo tono.
Una conoscenza approssimativa è più dannosa rispetto a una totale ignoranza (Umberto Eco)


AZ6108

#3
Citazione di: Geremia il 07 Giugno 2023, 16:45:34La modulazione doppio tono non serve per tarare l'amplificatore senza danneggiare i tubi, ma per tarare il BIAS in modo che non ci siano scalini (non linearita') nel passaggio per lo zero. Infatti con la modulazione a doppio tono si ha in uscita una potenza media di 50W che non corrisponde al singolo tono.

certo, ma si può usare tranquillamente per tarare un lineare senza dover fischiare, l'accordo si raggiunge ugualmente e proprio per il discorso potenza media, si riduce lo stress sulle finali e sull'apparato [emoji1] (e per quanto riguarda i 50W, dipendono dalla potenza di uscita [emoji2] non dal generatore)


.Never argue with idiots. They will drag you down to their level and beat you with experience.


AZ6108

Citazione di: AZ6108 il 07 Giugno 2023, 16:52:32certo, ma si può usare tranquillamente per tarare un lineare senza dover fischiare, l'accordo si raggiunge ugualmente e proprio per il discorso potenza media, si riduce lo stress sulle finali e sull'apparato [emoji1]

tra l'altro non ci vuole poi molto a mettere insieme un pezzo di codice che permetta di generare un segnale con duty cycle e frequenza selezionabili, ottenendo un "amplifier saver" [emoji41]
.Never argue with idiots. They will drag you down to their level and beat you with experience.


Geremia

Basta usare il singolo tono prodotto in tune con un carrier al 50% per ottenere lo stesso risultato. No, dammi retta è per uno scopo diverso.
Una conoscenza approssimativa è più dannosa rispetto a una totale ignoranza (Umberto Eco)


AZ6108

#6
Citazione di: Geremia il 07 Giugno 2023, 17:56:52Basta usare il singolo tono prodotto in tune con un carrier al 50% per ottenere lo stesso risultato. No, dammi retta è per uno scopo diverso.

Geremia, non ho detto che tu abbia torto, lo SO che il dual tone serve per altra taratura (ed è spiegato anche al link che ho postato) quel che dico è che si può usare ANCHE per accordare un lineare (invece di spolmonarsi con fischi ed "ooolaaaa" [emoji6]), tutto qui
.Never argue with idiots. They will drag you down to their level and beat you with experience.


Geremia

Gli RTX radioamatoriali a tubi hanno la posizione TUNE che genera un singolo tono e serve per accordare lo stadio finale.
Se usi il doppio tono l'accordo lo fai per la meta' della potenza di uscita che non e' detto sia lo stesso per la max potenza di uscita, anzi lo dovrai ritoccare.
Se invece fai riferimento ad apparecchi CB, a questo punto basta in SSB un singolo tono iniettato nell'ingresso microfonico e quindi puoi utilizzare il PC, oppure un oscillatore sinusoidale Colpitts a 1Khz. 
Una conoscenza approssimativa è più dannosa rispetto a una totale ignoranza (Umberto Eco)

Geremia

#8
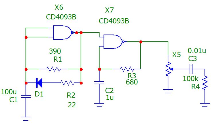
Il seguente e' un circuito venduto, fino a poco tempo fa, da "International Radio" ed e' utilizzabile per accordare amplificatori lineari utilizzando l'RTX in trasmissione in modalita' SSB. Il circuito originale utilizzava un 7413 (TTL quad nand con Schmitt trigger) mentre io lo ho sostituito con due porte nand CMOS CD4093B anch'esse con Schmitt Trigger modificando i valori del secondo gruppo RC per ottenere lo stesso duty cycle.
R4 e' utilizzata solo ai fini della simulazione per dare un carico al circuito, il potenziometro regola l'ampiezza del segnale all'ingresso microfonico.

La forma d'onda in uscita e' :

Il circuito permette di salvare i tubi finali anche se il circuito e' disaccordato grazie al sistema di modulazione ad impulsi.
Ad esempio utilizzando un amplificatore ALPHA78 la potenza media e' di 150W mentre il picco impulsivo di potenza arriva a 2KW sul carico fittizio. Ergo si potrebbe utilizzare un carico fittizio da soli 300/500W.


Una conoscenza approssimativa è più dannosa rispetto a una totale ignoranza (Umberto Eco)


plotino

ricordavo questo topic, e mi chiedo, possibile che non sia stata sviluppata un'app per smartphone che faccia da generatore di toni?
Basterebbe poi avvicinare l'altoparlante del cellulare al microfono della radio... no?

'73
HF addicted - Luca --- 1rgk380 >> 1rgk380@gmail.com

r5000

73 a tutti, per generare suoni esistono innumerevoli app, alcune fatte apposta per radioamatori altre dedicate a chi fà audio, hifi ecc... io uso da anni questa  https://play.google.com/store/apps/details?id=com.keuwl.functiongenerator&hl=en&pli=1 doppio tono con modulazioni impulsive ecc... fà di tutto e volendo funziona anche con i vecchi smartphone inutilizzati, infatti ho un vecchio lg che uso come generatore portatile...
non dare da mangiare al troll    https://www.rogerk.net/forum/index.php?msg=858599


1vr005

E per una prova al volo senza istallare niente ci sono diversi siti con generatore di toni online come questo

https://onlinetonegenerator.com/

Avvicinando il microfono all'altoparlante senza esagerare col volume va bene.

plotino

Citazione di: r5000 il 07 Gennaio 2024, 00:12:5373 a tutti, per generare suoni esistono innumerevoli app, alcune fatte apposta per radioamatori altre dedicate a chi fà audio, hifi ecc... io uso da anni questa  https://play.google.com/store/apps/details?id=com.keuwl.functiongenerator&hl=en&pli=1 doppio tono con modulazioni impulsive ecc... fà di tutto e volendo funziona anche con i vecchi smartphone inutilizzati, infatti ho un vecchio lg che uso come generatore portatile...
grazie r5000, l'ho installata sul tablet che uso in stazione, diciamo che dall'interfaccia, per logica deduco alcune funzioni... [emoji28]

ma, se non ti da noia [emoji23] , saresti così cortese da indicarmi come poter impostare un tono bitonale alternato, da usare per prova ad accordare un amplificatore lineare? grazie

'73 Luca
HF addicted - Luca --- 1rgk380 >> 1rgk380@gmail.com


AZ6108

#13
torna all'inizio del thread dove troverai questo link

https://www.satsignal.eu/software/audio.html#SweepGen

e guarda le frequenze impostate per il "two tone test"; gira che ti rigira

https://www.rogerk.net/forum/index.php?topic=80870.msg853856#msg853856

siamo tornati a quanto avevo proposto all'inizio

.Never argue with idiots. They will drag you down to their level and beat you with experience.

BarboneNet

ma se trasmette in RTTY? non fate prima io accordo cosi
Radio: Yaesu FT-710
Antenne: T2LT 11-10m | T2LT 6m | Sirio Performer P2000 11-10m | Rybakov 60-10m | Short Rybakov 20-10m | DeltaLoop 37° 11m | DeltaLoop 60° 11-10m | DeltaLoop 60° 40-6m | SuperSkypper 11m | SuperSkypper 20m | Skyrex 11m | Invert V Dipole 40m | Invert V Dipole 20m
Tuner: MFJ-998 | ATU-100 | MFJ-945E
Lineari: DX World-E 1.2KW V3
Microfoni: Yaesu MH-31 Full Modded
Canale YouTube: https://www.youtube.com/channel/UCXQxTF1vOZ4CLUg30DLPppg


AZ6108

Citazione di: BarboneNet il 07 Gennaio 2024, 21:11:26ma se trasmette in RTTY? non fate prima io accordo cosi

la voce ha una gamma di frequenze diversa [emoji18]
.Never argue with idiots. They will drag you down to their level and beat you with experience.

r5000

Citazione di: plotino il 07 Gennaio 2024, 17:54:19grazie r5000, l'ho installata sul tablet che uso in stazione, diciamo che dall'interfaccia, per logica deduco alcune funzioni... [emoji28]

ma, se non ti da noia [emoji23] , saresti così cortese da indicarmi come poter impostare un tono bitonale alternato, da usare per prova ad accordare un amplificatore lineare? grazie

'73 Luca

73 a tutti, le regolazioni possibili sono molte, già con un solo canale puoi modulare un tono fisso o sweepato o modulato  e ottenere una "sirena" che se imposti veloce sembra molto il rumore della cicala e devi provare se ti soddisfa, prova 1 tono sinusoidale  start 9hz stop 5khz time 0.035s, poi cambia con l'onda triangolare o quadra,  il time cambia tantissimo il tipo di suono e quindi prova da 0.010s a 0.1 secondi, poi ci prendi la mano e trovi altri suoni se aggiungi il rumore bianco e modulazione d'ampiezza, ti assicuro che ci perdi le ore se ci prendi gusto...
non dare da mangiare al troll    https://www.rogerk.net/forum/index.php?msg=858599


trodaf_4912

#17
L'accordo di un lineare a tubi e' percorribile con due metodologie : singolo tono per brevissimo tempo oppure il sistema visualizzato al post #8 per un tempo lungo.
Il singolo tono e' da utilizzarsi da operatori esperti che lasciano tempo tra la regolazione del plate, eseguita in tempo molto breve, e quella del load anch'essa eseguita in brevissimo tempo e poi eventualmete ripetendo l'operazione lasciando un tempo di riposo. Questo per dare la possibilita' ai tubi di dissipare il calore prodotto  in condizioni di max assorbimento della corrente di placca. Quando si usa un tono continuo il duty cycle e' 100%.
Il secondo metodo invece prevede una serie di gruppi di impulsi molto brevi ma ravvicinati e intervallati da un tempo di off. In questo modo si puo' eseguire l'accordo senza problemi anche per un tempo lungo senza compromettere la durata dei tubi.
Attenzione quindi ad utilizzare il primo metodo se non si utilizzano le giuste cautele. Con il secondo metodo potete essere anche dei principianti senza abbreviare la vita dei tubi.
 Questo discorso può valere anche per un amplificatore allo stato solido a cui segue un accordatore di antenna manuale.
La saggezza arriva quando non senti più il bisogno di contraddire chiunque, anche se hai ragione. A volte e' piu' prezioso il silenzio che la vittoria in una discussione ed e' li che nasce la pace interiore.

plotino

#18
grazie per i contributi, il mio interesse è di provare a generare o un tono (bi)tonale impulsivo oppure un singolo tono, sempre impulsivo, quindi con dei tempi di "off", tramite l'app suggerita da R5000...

al momento non ho individuato ancora la funzione che mi permette di generare un tono, singolo o bitonale alternato, in modo impulsivo su questa app, ma solo il modo continuo... 
grazie

'73 Luca
HF addicted - Luca --- 1rgk380 >> 1rgk380@gmail.com


r5000

73 a tutti, il tasto i in alto a destra ci sono le istruzioni e probabilmente sono spiegate meglio di come le spiego io, il file che ho registrato è fatto con l'app, frequenza 440 hz, ampl 50% bias 0% burst repeat n=8 freq=5.0348 hz sembra un picchio e effettivamente fà fare la potenza media più alta con minore corrente anodica, ma si possono fare un'infinità di suoni cambiando i parametri e non serve essere precisi, se assomiglia alla cicala o al grillo o a un rospo và bene qualsiasi suono che mantiene alto  il wattmetro senza avere la massima corrente di placca...
ps: è un file mp3 da rinominare...
non dare da mangiare al troll    https://www.rogerk.net/forum/index.php?msg=858599