Tensione e Potenza in trasmissione

Aperto da PapaGolf, 22 Agosto 2022, 10:35:11

Discussione precedente - Discussione successiva

0 Utenti e 1 Visitatore stanno visualizzando questa discussione.

PapaGolf

Buongiorno a tutti,
sto cercando di capire il discorso tensione di alimentazione più alta = più potenza in uscita.
La premessa è che non sono un tecnico elettronico, sto studiando per l'esame di radioamatore ma sono un CHIMICO, quindi perdonate se scrivo castronerie.
Allora, da sempre, nel mondo CB circola il dogma che tutti gli apparati dovrebbero essere alimentati alla max tensione possibile e cioè in genere a 13.8V per avere la massima potenza erogabile in trasmissione. Tant'è vero che gli alimentatori sono tutti tarati a 13,8V.

Allora però, probabilmente, il mio dubbio "matematico" è legato al fatto che non conosco come funziona il trasfrmatore di potenza dalla 12V continua alla 4W erogata in alternata (27MH) dei CB e più in generale delle radio.

Sono infatti fermo al concetto che: P = V x I e quindi se faccio il calcolo per il mio CB scopro che (da manuale tecnico) questo utilizza in trasmissione circa 39.6W di potenza (il manuale dice infatti 3A a 13.2V). Se lo alimentassi a 12.8V (dovute a batteria scarica e cadute di tensione sui cavi, per avere una pari potenza otterrei un assorbimento di 3.09A (Infatti I=P/V). Se quest'ultimo assorbimento è tollerato dalla radio la potenza in ingresso sarebbe la stessa e quindi la domanda è: perchè mai devo affannosamente ricercare i 13.8V quando invece in un range tra 12.5 e 13.5 riesco ad ottenere potenze in ingresso uguali e costanti? A potenza in ingresso uguale non otterrei potenze in uscita uguali e costanti? (i famosi 4W AM o 12W SSB).

Mi spiegate la questione?

Dove è che non capisco?

Grazie e tutti e spero sia un argomento interessante ed istruttivo per tutti!

Grazie,
Gianluca


Marco De Caprios

#1
La potenza di uscita è calcolata sempre sulla tensione stabilita dal costruttore e su carico fittizio calibrato. Se hai un buon wattmetro puoi osservare che se diminuisci la tensione di alimentazione diminuisce anche la potenza di uscita. La Res. in ingresso dell' apparato varia pochissimo al variare della tensione di alim. quindi la corrente assorbita varia solo in funzione della tensione di alim.

HAWK

#2
Se mi posso permettere, mi hai ricordato una sovente esposizione, ascoltata nei QSO da fior di O.M.

Della serie, alimento le ie radio a 12,5 volt come da decenni e mai un problema.

Ora, tu la poni su una radio CB la quale ha pochi circuiti e settori, da alimentare rispetto alle radio semi professionali HF ad esempio amatoriali.

Queste radio, nelle moderne relative, ad esempio, fatte di schede, ogni scheda per funzionare deve vedere in ingresso una tensione.

Una vuole gli 8 volt, una vuole i 9, l'altra i 12 volt, poi di nuovo mettiamo 5 volt...

Quindi, non si può tenere i 12,5 secolari di un tempo, in quanto nelle radio moderne, ma anche di 25 ad interim anni a questa parte, tra assorbimenti per la potenza in TX e varie parti, in alcune schede, potrebbe ed arrivano dei voltaggi minori e non sufficienti.

Un esempio eclatante è l' ICOM IC7000, tale radio è la bandiera del mio scritto, se si alimenta con i 12,5 ci sono circuiti che non funzionano, o vanno in modo ridotto...dando i 13,8 VERI, tutto funziona.
Arrivano le tensioni giuste alle schede, di fatti chi si lamentava di mal funzionamenti, si accorgeva che con i veri 13,8 in ingresso, tutto funzionava alla grande.
Ci sono in rete 3D che ne parlano su Google.

A merito di ciò, è da molto tempo, da post CB,  una mia abitudine, basandomi sulla tolleranza in ingresso della tensione, taro gli alimentatori a 13,8 NON IN RX, ma in trasmissione...passando in RX mi da quel volt o volt e mezzo in più, si ma è previsto e tollerato.

Oggi i 12,5 sono a volte un problema...affermazione domanda.

73'.


PapaGolf

OK, passo alla domanda successiva:
perché accade che la potenza erogata sia dipendente dal voltaggio in ingresso?

Il manuale tecnico (allego) della mia radio dice:

Power supply
13,2V/26,4V (from10,8V to 31,2V)

Da scheda a blocchi vedo che effettivamente esistono dei trasformatori interni per le tensioni 3.6V, 5V, 8V, 12V (e già qui il dubbio, come posso avere una tensione di 12V se la alimento a 10.8V).

Però a sentire loro la radio funziona con tensioni comprese tra 10.8V a 31.2V. Se fosso come detto fino ad ora se la alimento a 31.2V ottengo Mega-watt in uscita?

Sono sempre più confuso!






kz

Citazione di: PapaGolf il 22 Agosto 2022, 11:58:46
Sono sempre più confuso!

stai ragionando per induzione: dal particolare al generale.

il mckinley accetta la doppia alimentazione 12/24 volt, per questo l'intervallo tra 10,8V e 31,2V, ma è un caso particolare.

le tensioni di alimentazione dichiarate sono quelle perché sono il minimo e il massimo cui sia possibile alimentare l'apparato ottenendone le prestazioni dichiarate o qualcosa di analogo.
sotto o sopra quei valori magari l'apparato si accende ma non trasmette oppure si rompe qualcosa.

se pure alimentassi il tuo apparato a 31,2V, probabilmente otterresti gli stessi watt in uscita che alimentandolo a 15,6V; dico probabilmente perché non ci ho mai provato, ma solitamente è così quando si tratta di apparati a doppia alimentazione.


Marco De Caprios

Generazioni di CB smanettatori hanno alimentato i propri "baracchini" con tensioni al limite della "fusione" !
Ci sono delle considerazioni da fare sull' utilità di queste pratiche che è pressoché nulla. Alimentare un apparato con una tensione al limite superiore fa guadagnare solo un minimo di potenza ma che ai fini dell' effettivo aumento della "portata" è assolutamente risibile (roba impercettibile su un normale s-meter).
Quindi il consiglio che posso darti è alimenta il CB con la tensione consigliata dal costruttore e problemi non ne avrai.

inviato M2004J19C using rogerKapp mobile



PapaGolf

Citazione di: kz il 22 Agosto 2022, 12:14:50
stai ragionando per induzione: dal particolare al generale.

il mckinley accetta la doppia alimentazione 12/24 volt, per questo l'intervallo tra 10,8V e 31,2V, ma è un caso particolare.

le tensioni di alimentazione dichiarate sono quelle perché sono il minimo e il massimo cui sia possibile alimentare l'apparato ottenendone le prestazioni dichiarate o qualcosa di analogo.
sotto o sopra quei valori magari l'apparato si accende ma non trasmette oppure si rompe qualcosa.

se pure alimentassi il tuo apparato a 31,2V, probabilmente otterresti gli stessi watt in uscita che alimentandolo a 15,6V; dico probabilmente perché non ci ho mai provato, ma solitamente è così quando si tratta di apparati a doppia alimentazione.

Quindi l'assioma più tensione più prestazioni non è generalizzabile?

Mi viene da pensare che nelle radio moderne o con concezione moderna (tipo appunto le 12/24V) la tensione di alimentazione non sia così direttamente legata alle potenze di uscita del trasmettitore!

Questo forse era valido nelle vecchie radio, dove non c'erano convertitori DC/DC nella circuiteria!

Potrebbe quindi essere che all'ingresso della circuteria interna inclusa la parte relegata alla RF del mc Kinley e di radio simili, arrivi una tensione stabilizzata da un convertitore dc/dc indipendente dalla tensione di alimentazione sulla quale vengono poi calibrate le potenze di trasmissione?

Mi si sta aprendo un mondo nuovo!


PapaGolf

Citazione di: Aquila Fr il 22 Agosto 2022, 12:25:08
Generazioni di CB smanettatori hanno alimentato i propri "baracchini" con tensioni al limite della "fusione" !
Ci sono delle considerazioni da fare sull' utilità di queste pratiche che è pressoché nulla. Alimentare un apparato con una tensione al limite superiore fa guadagnare solo un minimo di potenza ma che ai fini dell' effettivo aumento della "portata" è assolutamente risibile (roba impercettibile su un normale s-meter).
Quindi il consiglio che posso darti è alimenta il CB con la tensione consigliata dal costruttore e problemi non ne avrai.

inviato M2004J19C using rogerKapp mobile

La penso esattamente come te, però mi piaceva poter argomentare circuterie e schemi elettrici alla mano, mo purtroppo non ne capisco nulla. E in radio si continua a dire che è "vietato alimentare" tramite batteria al piombo, perchè le prestazioni calano, anche questa fosse un 20A pienamente carica (3.2V tensione senza carico).

Forse il discorso deriva dai vecchi apparati dove la tensione di alimentazione andava diretta sulla circuteria RF della radio!

kz

#8
Citazione di: PapaGolf il 22 Agosto 2022, 12:30:34
Quindi l'assioma più tensione più prestazioni non è generalizzabile?

potrebbe esserlo nei limiti di tolleranza dell'apparato: nel tuo caso se a 10,8v riesce a uscire con 3w di potenza RF, a 15,6v potrebbe produrre 4,5w in via ipotetica; idem con le soglie di alimentazione riferite ai 24v.
poi come in tutte le cose sarebbe necessario procedere per via sperimentale.

le tensioni di alimentazione dei CB sono legate, da decenni, alle tensioni delle autovetture; passare da 12v a 15v equivale a un aumento del 25%, pur essendo basse tensioni è un aumento importante. 

Citazione di: PapaGolf il 22 Agosto 2022, 12:34:33
E in radio si continua a dire che è "vietato alimentare" tramite batteria al piombo, perchè le prestazioni calano, anche questa fosse un 20A pienamente carica (3.2V tensione senza carico).

e in auto, a motore spento, con cosa alimentano l'apparato?
raggi cosmici?


Geremia

#9
Leggendo questo post mi e' tornata alla mente "un sorso di giovinezza" di quando avevo 13 anni.
Se prendi un qualsiasi schema di CB, vedrai che i finali e i driver sono alimentati direttamente dalla tensione di alimentazione. Se la si riduce, la potenza in uscita diminuisce, se la aumenti oltre il limite del componente questo, "puff". Gli altri componenti interni sono generalmente alimentati tramite regolatori di tensione.
Ti consiglio di leggere e studiare i primi passi attraverso il testo che ti allego.
Buon studio !.
Una conoscenza approssimativa è più dannosa rispetto a una totale ignoranza (Umberto Eco)

PapaGolf

Citazione di: kz il 22 Agosto 2022, 12:52:38
e in auto, a motore spento, con cosa alimentano l'apparato?
raggi cosmici?

I più convinti accendono il motore così l'alimentatore carica a 14V!

Però, d'avvero, sta storia dei 14V è un tormentone. La prima cosa di cui si parla quando i rapporti di Segnale sono scarsi, è l'alimentatore!

Ecco perchè mi sarebbe piaciuto andarci a fondo! Qualcosa di vero, sulle vecchie radio c'è. Al wattometro effettivamente qualcosa cambiava sul mio vecchio alan....Però so ricordi di giovinezza. Ora a fare prove non mi ci sono messo, però volevo avere riscontri Teorici e non sperimentali.


PapaGolf

#11
Citazione di: Geremia il 22 Agosto 2022, 12:58:31
Leggendo questo post mi e' tornata alla mente "un sorso di giovinezza" di quando avevo 13 anni.
Se prendi un qualsiasi schema di CB, vedrai che i finali e i driver sono alimentati direttamente dalla tensione di alimentazione. Se la si riduce, la potenza in uscita diminuisce, se la aumenti oltre il limite del componente questo, "puff". Gli altri componenti interni sono generalmente alimentati tramite regolatori di tensione.
Buon studio !.

Vale per tutte le radio?
Ovviamente per una 12/24 volts la cosa non può essere così! E non avrebbe neanche senso lo fosse fino a 13.2 e poi arrangiati che vado sui finali e i driver con la 10.8V

Boh!
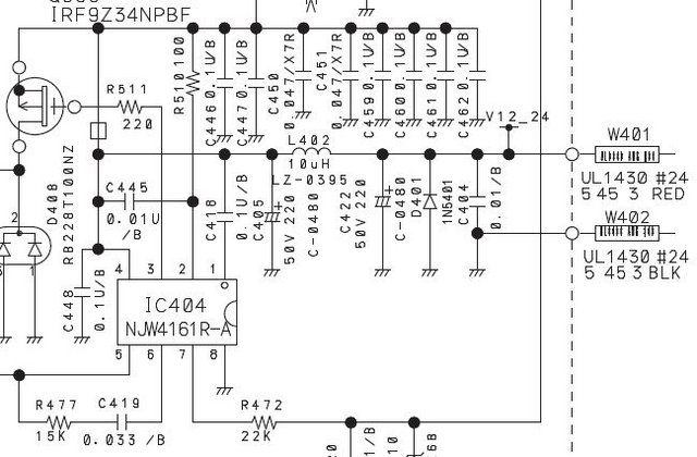
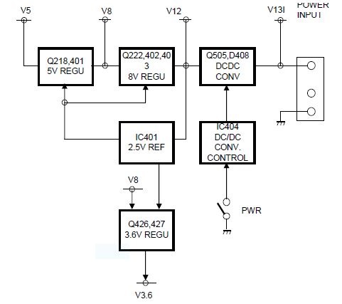
Mi sà che la questione non può essere generalizzabile. Il problema e che in rete ho trovato gli schemi della mia, ma non ci capisco niente, oltre al fatto di aver visto, dallo schema a blocchi (non dallo schema elettrico) che dopo l'alimentazione le uscite sono 3.6V, 5V, 8V e 12V. Forse è quella 12V che và ai driver e finalì?

Riallego lo schema così che ne capisce e ha voglia lo possa leggere e tradurre per me e a chi possa interessare!

kz

Citazione di: Geremia il 22 Agosto 2022, 12:58:31
Leggendo questo post mi e' tornata alla mente "un sorso di giovinezza" di quando avevo 13 anni.
Se prendi un qualsiasi schema di CB, vedrai che i finali e i driver sono alimentati direttamente dalla tensione di alimentazione. Se la si riduce, la potenza in uscita diminuisce, se la aumenti oltre il limite del componente questo, "puff". Gli altri componenti interni sono generalmente alimentati tramite regolatori di tensione.
Buon studio !.

il problema è che PapaGolf è partito da un apparato con alimentazione a doppia tensione, un caso particolare da cui non possono discendere le solite generalizzazioni.


Marco De Caprios

Quello che scrive Geremia vale per quasi tutte le radio CB. È su questo che devi studiare. I componenti interni di una radio CB hanno dei limiti intrinseci dati dalla loro tecnologia di costruzione ed infatti le case costruttrici stabiliscono un limite minimo e massimo sulla tensione di alim. oltre i quali o non funziona o danneggi i componenti.
Come ho già detto tutte le discussioni sull' aumento di tensione che comporti un aumento significativo della portata sono leggende metropolitane messe in giro dai tanti "praticoni" che magari hanno pure bruciato i propri CB per avere 1,5 W in più...
La prova la puoi fare tu stesso, con un alimentatore variabile e un buon wattmetro avendo bene a mente che per avere un aumento reale di un punto S sullo S-meter bisogna quadruplicare la potenza.


inviato M2004J19C using rogerKapp mobile


Geremia

Mi metto una mano sul cuore e rispondo.
Il fatto che siai possa alimentare a 12 o 24Vdc e' ininfluente, anzi diro' di piu' lo si puo' alimentare all'interno di tutto questo range. Perche' ?. Semplice perche' l'alimentazione riceve i 12/13V dall'alimentatore e, attraverso un DC/DC converter genera tutte le tensioni necessarie. Il DC/DC converter e' l'NJW4161R come riportato nella figura sotto



In ogni caso il finale Q591 e il driver Q592 sono alimentati a 12V provenienti dal DC/DC converter.
Saludos amigos
Hasta a la proxima
Una conoscenza approssimativa è più dannosa rispetto a una totale ignoranza (Umberto Eco)


kz

Citazione di: Geremia il 22 Agosto 2022, 13:54:35
Il fatto che siai possa alimentare a 12 o 24Vdc e' ininfluente [...] l'NJW4161R come riportato nella figura sotto

ma non sarebbe stato meglio portarcelo? lo stava per capire da solo...

Geremia

#16
E non sono qui per vendere ma per regalare siori e siore . Ecco lo schema a blocchi dove si compie il miracolo



Si pero' l'amicaccio Ciclon di Tor Nunziat attraverso un super survoltore si puo' aumentare la potenza di uscita.
A questo punto lascio a voi le spiegazioni.
Buon divertimento
Una conoscenza approssimativa è più dannosa rispetto a una totale ignoranza (Umberto Eco)


PapaGolf

Citazione di: Geremia il 22 Agosto 2022, 14:01:40
E non sono qui per vendere ma per regalare siori e siore . Ecco lo schema a blocchi dove si compie il miracolo



Si pero' l'amicaccio Ciclon di Tor Nunziat attraverso un super survoltore si puo' aumentare la potenza di uscita.
A questo punto lascio a voi le spiegazioni.
Buon divertimento

Qui c'ero quasi!

Geremia

Una conoscenza approssimativa è più dannosa rispetto a una totale ignoranza (Umberto Eco)


HAWK

@ Geremia, mi hai preceduto...

Stavo scrivendo prima di postare, sulla scheda DC/DC, della quale ne ho cambiato una su un HF amatoriale...raggiungendo lo scopo apposito.

La alimentazione di oggi delle radio CB, 12/24 volt, si colloca sul fatto di dare modo ai camionisti, quando hanno una tensione di 24 volt a bordo, non usare dei riduttori di voltaggio per fare scendere in ingresso alla radio i 24 a 12...FINE. 
Quindi un componente in meno sulla linea di CC.

L' aumento di tensione, fa lavorare da data sheet il finale sempre al limite o sbordatura di range in efficienza, portandolo ad una morte precoce o immediata.

Magari in codeste semplici parole il messaggio è immediato...oltre che leggere un circuito rendendosi conto che post DC/DC nulla cambia se non all' ingresso di essa, nei circuiti non alimentati direttamente dal CC come Geremia ha ben detto.

I preparatori delle radio  CB, per una categoria di soggetti che non sanno, non vogliono, leggere e sapere come funziona il loro CB, tengono alte magari le tensioni in ingresso allo stadio finale, ma, quanti baracchi rimangono senza riparazione per anni ?
Pochi, la gara tra autisti li porta a spendere...senza chidere il motivo...

Piuttosto, ci sono camion che hanno abolito gli specchi retrovisori esterni laterali, solo interni che guardano fuori, tutto vetroresina, le antenne pesanti e alte, con le masse pseudo quindi, come faranno andare i finali ?

A, vero, dovremmo tutti chiedere, Geremia compreso al centro specialistico sulla preparazione CB e antenne galattiche, famoso nel mondo Truck's...

La risposta la avremo di sicuro...per la pace delle nostre conoscenze.

PapaGolf

#20
Citazione di: Geremia il 22 Agosto 2022, 13:54:35
Mi metto una mano sul cuore e rispondo.
Il fatto che siai possa alimentare a 12 o 24Vdc e' ininfluente, anzi diro' di piu' lo si puo' alimentare all'interno di tutto questo range. Perche' ?. Semplice perche' l'alimentazione riceve i 12/13V dall'alimentatore e, attraverso un DC/DC converter genera tutte le tensioni necessarie. Il DC/DC converter e' l'NJW4161R come riportato nella figura sotto



In ogni caso il finale Q591 e il driver Q592 sono alimentati a 12V provenienti dal DC/DC converter.
Saludos amigos
Hasta a la proxima

Qui invece mi ci stavo perdendo!

E comunque veramente grazie!  [emoji2]

Ora però studio, perchè di spunti, me ne avete dati! E per quello che concerne l'aumento di potenza, ci dovrebbe essere un jamperino da spostare dall' 1-2 al 2-3! Ma questa è un'altra storia e per adesso la mia radio va bene così....Stò costruendo un'altra antenna (sempore una GP su canna da pesca, in realtà assomiglia più ad una boomerang con due radiali, ma anche questa poi ve la racconto un'altra volta!)

Grazie nuovamente a tutti gli intervenuti!

PS. Il jamperino è il j407---


Geremia

Caro HAWK,
ti allego questo link

e su youtube ne puoi trovare tanti altri a firma del Truck Point.

Ed inoltre  i lineari che usano adesso sui truck

https://grandimodulatori.blogspot.com/2015/10/come-cominciato-la-storia-dei-lineari.html

Non aggiungo altro.
Una conoscenza approssimativa è più dannosa rispetto a una totale ignoranza (Umberto Eco)

HAWK

#22
Una domanda sarebbe da fare, ma questo tecnico, ops, SUPER tecnico, saprebbe cosa è una DC/DC ?
[emoji85] [emoji86] [emoji87]

E' meglio che non commento...l' apoteosi è sul PL con centrale ripiegato, con inutilità alla saldatura, fino alla antenna caricata che allunga del 30% la potenza del raggio...
Ecco, in questo frangente ho capito la mia incompetenza magna.

Lì mi sono chiesto, ma una associazione di radioamatori, qualunque, le quali non lo invitano una sera a fare una lezione, è una vergogna...un tecnico così è da pagare per ogni parola che elargisce.

Il bello è che c'è gente che gli da fede, ovvero, una tale presenza che gli iscritti aumenterebbero in modo esponenziale.


PapaGolf

Citazione di: Geremia il 22 Agosto 2022, 17:10:42
Caro HAWK,
ti allego questo link

e su youtube ne puoi trovare tanti altri a firma del Truck Point.

Ed inoltre  i lineari che usano adesso sui truck

https://grandimodulatori.blogspot.com/2015/10/come-cominciato-la-storia-dei-lineari.html

Non aggiungo altro.

In due parole: "che amarezza"

StratocasterDG

Citazione di: Aquila Fr il 22 Agosto 2022, 12:25:08
Alimentare un apparato con una tensione al limite superiore fa guadagnare solo un minimo di potenza ma che ai fini dell' effettivo aumento della "portata" è assolutamente risibile (roba impercettibile su un normale s-meter).

inviato M2004J19C using rogerKapp mobile

SUPERQUOTO-QUOTISSIMO AL CUBO.
Basta sapere che tra una tacca e l'altra di smeter c'è un fattore 4 di potenza.
Vuoi farti ricevere 1 tacca in più? Ci vuole il quadruplo della potenza.
Arrivi forte (diciamo S9) e, come dovrebbe essere la regola valevole per tutti ovvero "trasmetto con la potenza sufficiente a far arrivare comprensibile il mio messaggio" (e non "devo far arrivare i dati necessari a riprodurre un'immagine sonora di Sorrow versione Live at Pompei 2016 in formato 360 Reality Audio"), posso quindi arrivare ad S8 che non succede nulla, ergo abbasso la potenza di 1/4.

Potremmo già fermarci qui, perché l'approccio cambia completamente.


Inviato dal mio iPhone utilizzando RogerKApp
Francesco - IU2IJZ


AZ6108

Citazione di: StratocasterDG il 22 Agosto 2022, 21:21:10

Vuoi farti ricevere 1 tacca in più? Ci vuole il quadruplo della potenza.


o un'antenna che guadagni 3dB in più...
.Never argue with idiots. They will drag you down to their level and beat you with experience.


AZ6108

#26
Citazione di: HAWK il 22 Agosto 2022, 17:41:02
Una domanda sarebbe da fare, ma questo tecnico, ops, SUPER tecnico, saprebbe cosa è una DC/DC ?
[emoji85] [emoji86] [emoji87]

E' meglio che non commento...l' apoteosi è sul PL con centrale ripiegato, con inutilità alla saldatura, fino alla antenna caricata che allunga del 30% la potenza del raggio...
Ecco, in questo frangente ho capito la mia incompetenza magna.

Lì mi sono chiesto, ma una associazione di radioamatori, qualunque, le quali non lo invitano una sera a fare una lezione, è una vergogna...un tecnico così è da pagare per ogni parola che elargisce.

Il bello è che c'è gente che gli da fede, ovvero, una tale presenza che gli iscritti aumenterebbero in modo esponenziale.

a proposito di antenne caricate, se il tizio vedesse questa

https://www.scorpionantennas.com/scorpion-mobile-antenna

gli verrebbe un coccolone  [emoji23]





.Never argue with idiots. They will drag you down to their level and beat you with experience.


HAWK

Quelle antenne, caro amico, dovrebbero avere un loro xchè, conosco de visu le stesse, su dei mezzi Hummer montate, la marca è la High Sierra.
High Sierra AntennAs | Manualzz

Tipo questa di cui in link.

Senti, ci prenotiamo da Truck per un briefring, magari impariamo qualcosa, fa sempre bene ascoltare i luminari
Definisco luminare:

Cosa vuol dire luminare?



lumĭnar o luminare (der. di lumen -mĭnis "lume") "finestra, apertura che dà luce" e nel lat. tardo (sempre al plur., luminaria) "luce; astro; lampada, fiaccola" e sim.]. - [persona insigne per somma dottrina, talvolta...

AZ6108

Citazione di: HAWK il 23 Agosto 2022, 09:07:29
Quelle antenne, caro amico, dovrebbero avere un loro xchè, conosco de visu le stesse, su dei mezzi Hummer montate, la marca è la High Sierra.
High Sierra AntennAs | Manualzz

Tipo questa di cui in link.

Si, lo so, lo so; quello che intendevo dire è che se il tizio di "TP" vedesse quell'antenna e quella bobina, probabilmente si "ingriferebbe" così tanto da farsi venire un coccolone [emoji23]

Citazione
Senti, ci prenotiamo da Truck per un briefring, magari impariamo qualcosa, fa sempre bene ascoltare i luminari.

Si potrebbe organizzare una gita; spettacolo comico gentilmente offerto da "TP" e poi pranzo ed ulteriori risate  [emoji1]

Seriamente, quello che mi rattrista è il fatto che ci sia chi, non conoscendo gli argomenti, se li "beve" come se fossero la verità assoluta e, peggio, paga quello che quei tizi vendono come se si trattasse di roba miracolosa [emoji13]

A questo punto, sul serio, se quelli di TP si mettessero a vendere le "Scorpion" (o le "High Sierra") farebbero un servizio migliore ai loro clienti... che probabilmente spenderebbero anche i più di 1000€ richiesti per quelle antenne  [emoji2] (con il vantaggio di poterle usare sia in 11 che in 45 metri [emoji56])
.Never argue with idiots. They will drag you down to their level and beat you with experience.


StratocasterDG

Citazione di: AZ6108 il 22 Agosto 2022, 22:27:35
o un'antenna che guadagni 3dB in più...
6, purtroppo...


Inviato dal mio iPhone utilizzando RogerKApp
Francesco - IU2IJZ


AZ6108

Citazione di: StratocasterDG il 23 Agosto 2022, 14:00:44
6, purtroppo...

Hai ragione, un "punto S" equivale a 6dB... beh, si può fare, alla fine della fiera basterebbe anche una "h-doublebay" per ottenere un guadagno di 9.91dBi e salire di un "punto S" rispetto ad un dipolo, a parità di potenza, lo stesso risultato invece NON lo ottieni con una "stilo caricata" dato che in quel caso dovresti pomparci dentro talmente tanti W da fondere la stilo [emoji1] ... in breve, per chi leggesse ed ancora non lo sapesse, l'antenna è fondamentale anzi il sistema di antenna ossia tutto quello che va dal trasmettitore sino all'antenna, inclusa anche l'installazione dell'antenna stessa; ricordo ancora quando, verso fine anni '70, un "CB camionaro" subì una bella lezione da uno che, gli dimostrò IN PRATICA che, nonostante il lineare del "camionaro", il segnale veniva facilmente COPERTO grazie ad un'antenna più efficiente


.Never argue with idiots. They will drag you down to their level and beat you with experience.


kz

Citazione di: StratocasterDG il 23 Agosto 2022, 14:00:44
6, purtroppo...

difficili da raggiungere a casa, figuriamoci su un mezzo mobile...più semplice e immediato usare un lineare da millemila watt
(per le misurazioni ci vorrebbero delle analogie alla Russ Meyer)