Abbassare guadagno lineare ZG B300P

Aperto da Micio, 15 Settembre 2023, 09:55:39

Discussione precedente - Discussione successiva

0 Utenti e 1 Visitatore stanno visualizzando questa discussione.

Micio

Buongiorno a tutti, scrivo x la prima volta sul forum di esperti e, meno esperti.
Chiedo se fattibile abbassare il GUADAGNO del lineare ZG B300P.
La casa lo da a 25 decibel.
Grazie


r5000

73 a tutti e ben arrivato Micio, il guadagno di un amplificatore si può modificare cambiando i componenti della controreazione ma è meglio fare altro, c'è il fondato rischio di auto oscillazioni e instabilità se i transistor sono davvero ad alto guadagno e imponi una controreazione spinta, molto meglio  ridurre il segnale d'ingresso tramite attenuatori, c'è già di serie ( la manopola con i livelli di potenza...) e se vuoi ridurre ulteriormente il segnale si cambia il valore delle resistenze usate nell'attenuatore,  se riduci troppo poi c'è il rischio che l'amplificatore non và in tx e infatti a suo tempo modificavo il circuito ptt automatico  comandato direttamente dal ptt dell'apparato e potevo utilizzare anche 100 milliwatt di ingresso...
non dare da mangiare al troll    https://www.rogerk.net/forum/index.php?msg=858599

Micio

Quindi, tecnicamente parlando, è meglio lasciarlo così. Capito. Grazie. Gentilissimo.


r5000

73 a tutti, come controreazione sì,  visto il costo dei finali non conviene rischiare quando ottieni lo stesso risultato con l'attenuatore e aumenti anche l'affidabilità,  se imposti la potenza in modo da avere metà potenza massima con l'apparato al massimo sei sicuro che non andrà mai oltre il massimo anche  se  l'apparato sovramodula, caso tipico con microfoni amplificati che innescano ecc... in qualsiasi caso il Ros in antenna deve essere  contenuto ma se utilizzi il lineare  ben sotto il massimo regge meglio anche in presenza di Ros...
non dare da mangiare al troll    https://www.rogerk.net/forum/index.php?msg=858599


AZ6108


Giusto per riferimento, qui ci sono gli schemi

https://malzev.tripod.com/cb-funk/b300p.htm



e, se sono corretti, l'attenuatore in ingresso non ha alcun effetto sul circuito di "sensing" della RF e di controllo del relay RX/TX; ovvio che andando ad agire sull'attenuatore non si abbasserà il guadagno dello stadio di amplificazione ma soltanto la potenza di pilotaggio dello stesso
.Never argue with idiots. They will drag you down to their level and beat you with experience.


Amleto

Citazione di: Micio il 15 Settembre 2023, 09:55:39Buongiorno a tutti, scrivo x la prima volta sul forum di esperti e, meno esperti.
Chiedo se fattibile abbassare il GUADAGNO del lineare ZG B300P.
La casa lo da a 25 decibel.
Grazie
Buongiorno "Micio" per te e per tutti i presenti e/o partecipanti con l'augurio per un felice fine settimana.

Mi permetto d'intervenire poiché mi pare di aver capito che, da come è stata posta la domanda, c'è stato un errore di lettura delle caratteristiche dichiarate sul Manuale Utente del "B300P" aprendo alla possibilità ad una doppia interpretazione.

La Prima interpretazione, a mio avviso fuorviante, è stata ritenuta riferirsi  genericamente al guadagno dell'Amplificatore Lineare in quanto tale mentre, in nessun caso, sui Manuali Utente delle due versioni di B300P prodotte, vengono dichiarati i 25dB.

La Seconda interpretazione, a mio avviso corretta, va riferita al Fattore di Amplificazione dell'Amplificatore in Rx incorporato che, in entrambe le versioni prodotte  del "B300P",  sui Manuali Utente viene dichiarato di 25dB e, per correggerne il fattore di amplificazione, va ricalcolato il circuito di accoppiamento e polarizzazione del Transistor "BC237b" che amplifica i segnali in ricezione.

Per completezza d'informazione allego i Manuali delle due versioni del "B300P".

Sperando di essermi reso utile ed aver fatto chiarezza rinnovo un cordiale saluto ed augurio per il fine settimana.

Amleto




Il "DUBBIO", "Metodico" ("Cartesiano") ed "Iperbolico" ("Amletico"), se CONTROLLATI, si possono Positivamente considerare definizioni alternative di "Curiosità" e/o "Libero Arbitrio" ;  doti che, animando l'Essere Umano, hanno contribuito allo sviluppo della Civiltà e della Conoscenza .
Se INCONTROLLATI, tragicamente purtroppo, sono i prodromi di "Crisi di Panico" o di "Pazzia".


AZ6108

Citazione di: Amleto il 15 Settembre 2023, 17:38:07La Seconda interpretazione, a mio avviso corretta, va riferita al Fattore di Amplificazione dell'Amplificatore in Rx incorporato che, in entrambe le versioni prodotte  del "B300P",  sui Manuali Utente viene dichiarato di 25dB e, per correggerne il fattore di amplificazione, va ricalcolato il circuito di accoppiamento e polarizzazione del Transistor "BC237b" che amplifica i segnali in ricezione.

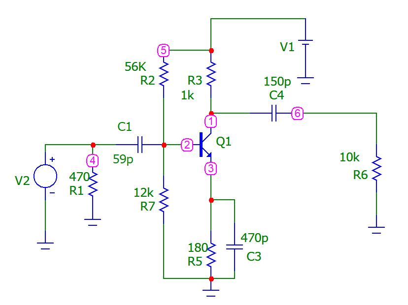
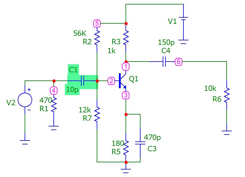
Un'alternativa più "grossolana" potrebbe essere quella di mettere un trimmer in serie a C14 (ingresso preamp) ed aggiustarlo al fine di ottenere l'attenuazione desiderata, ripeto non è una soluzione perfetta ma se ci si accontenta, la modifica non dovrebbe richiedere molto tempo e sarebbe comunque facilmente reversibile
.Never argue with idiots. They will drag you down to their level and beat you with experience.


trodaf_4912

#7
Confermo pienamente quanto anticipato da AZ, basta sostituire C14 con un compensatore variabile da 10-60pF che si riduce il guadagno a 6/7dB








Mentre in origine :





Magari 25dB sono un po' abbondanti ma 20dB a 27MHz ci sono.



La saggezza arriva quando non senti più il bisogno di contraddire chiunque, anche se hai ragione. A volte e' piu' prezioso il silenzio che la vittoria in una discussione ed e' li che nasce la pace interiore.

sirbone

Bello, però in quel tipo di lineari il pre in ingresso è sempre la prima cosa che si scassa...
(Tanto varrebbe escluderlo del tutto)


r5000

73 a tutti, effettivamente i 25dB dichiarati riguardano il preamplificatore, io ho risposto pensando al guadagno in trasmissione, con i vecchi transistor era impensabile avere 25dB ma con i dispositivi moderni il guadagno è realistico e se aggiungi che tutti i dati dichiarati dai produttori sono più che ottimistici ho scritto quanto si faceva ai tempi per avere un'ottima modulazione con l'utilizzo di lineari sottopilotati, prendevi un lineare da 100 watt (dichiarati)  attenuavi per bene e usavi 20 watt ben modulati senza splatter e inneschi... se parliamo di guadagno del preamplificatore da ridurre si può intervenire su più punti, il più facile è giustamente il condensatore d'ingresso dove basta sostituire il condensatore in serie senza nemmeno smontare il circuito stampato, si salda un condensatore più piccolo sui piedini del condensatore originale dopo averlo tagliato via, una soluzione più "elegante" è utilizzare un trimmer in serie alla resistenza di emettitore, si regola in continuità quanto serve, anche quì si taglia la resistenza in modo da saldare in serie il trimmer senza smontare il circuito stampato, ovviamente si può fare smontando tutto ma solitamente i transistor sono incollati con la pasta termica e quando sollevi la piastra senza averli dissaldati rischi di romperli, dissaldarli vuol dire scaldarli al limite e non è mai una buona cosa da fare con i finali funzionanti...
non dare da mangiare al troll    https://www.rogerk.net/forum/index.php?msg=858599

trodaf_4912

#10
Se ci si fa caso, leggendo i due schemi postati da Amleto (che ringrazio), nel vecchio B300 erano previsti due diodi in ingresso al preamplificatore che servivano a limitare e proteggerlo. Nel nuovo sono spariti (sempre che sia cosi' visto come lavora la Zetagi).
In compenso sono presenti varie reti di attenuazione selezionabili in ingresso RTX.
In ogni caso il guadagno dell'amplificatore, secondo quanto dichiarato dal costruttore, risulta maggiore alle basse potenze di ingresso mentre si riduce alla max potenza di ingresso.
Potenza di ingresso 1W -> uscita 70W (AM) -> 10log(70/1)= 18.45 dB
Potenza di ingresso 10W -> uscita 200W (AM)  -> 10log(200/10)= 13 dB
Questi rapporti sono simili anche per l'SSB
Potenza di ingresso 1W -> uscita 140W (SSB) -> 10log(140/1)= 21 dB
Potenza di ingresso 10W -> uscita 200W (SSB)  -> 10log(400/20)= 13 dB
Il che mi porta a pensare che alla max potenza abbia gia' raggiunto la saturazione.
La saggezza arriva quando non senti più il bisogno di contraddire chiunque, anche se hai ragione. A volte e' piu' prezioso il silenzio che la vittoria in una discussione ed e' li che nasce la pace interiore.


AZ6108

#11
@trodaf_4912

per quanto riguarda la potenza di uscita ed il pilotaggio, direi che quell'ampli sia stato progettato per un pilotaggio max di 5W ma che il produttore, per "gonfiare" i dati dichiarati abbia poi ignorato il discorso sovraccarico e distorsione... d'altronde lo stadio di potenza è formato da una coppia di MRF455 ...

.Never argue with idiots. They will drag you down to their level and beat you with experience.

trodaf_4912

Si infatti concordo con te. Scrivere qualcosa in più però stimola l'acquisto.
La saggezza arriva quando non senti più il bisogno di contraddire chiunque, anche se hai ragione. A volte e' piu' prezioso il silenzio che la vittoria in una discussione ed e' li che nasce la pace interiore.


Micio

Buongiorno a tutti, leggo ora .
Ho lanciato la domanda di apertura e mi sono espresso in modo generico.
Comunque avete capito cosa intendevo x guadagno.
Ho letto che gli amplificatori di antenna danno problemi.
Voi siete grandi esperti in materia di elettronica e telecomunicazioni, io poco o niente. Piú niente che poco.
Sono un sanitario in radiodiagnostica.
Ho 12 lustri...... 
Sto cercando di metter su base fissa x hobby.
Mi informai x  programma di studio di radioamatore......, troppo vasto.
Ho notato come facendo una semplice domanda, la mia, si sia aperto un mondo di risposte tecniche. Grandi siete, grazie.

trodaf_4912

Micio, sai cosa c'e' ?. E' che abbiamo preso tante fregature nel corso degli anni che ce le ricordiamo tutte. In questo sta' l'esperienza. [emoji1]
La saggezza arriva quando non senti più il bisogno di contraddire chiunque, anche se hai ragione. A volte e' piu' prezioso il silenzio che la vittoria in una discussione ed e' li che nasce la pace interiore.